数据产品经理
数据产品经理是gyy推荐的岗,书也是他给的。这里主要记录一下读这本书学到的东西。
读书时间表
共272页,一天20页,分两周读完,截至今晚已读49页。
DDL:2023年7月7日
职位定位

主要工作
所需技能
小技能
- Excel:应该已经会了
- SQL:会了又忘了
- R:完全不会。要求掌握绘图(REmap)、KNN(k-Nearest Neighbor)算法、Logistic回归算法、决策树、朴素贝叶斯算法、神经网络算法
- 产品原型工具
真的要学的
- hadoop
下面是一篇网文,复制粘贴下来慢慢看
如何成为一名合格的数据产品经理?
news/2023/6/25 13:12:53
近些年来,产品经理的一个新的分支—— 数据产品经理 正在兴起。很多企业开始意识到大数据对于企业管理和精细化运营的重要性,着手招聘大量数据相关的从业人员,开发各种数据产品。
数据会对业务产生非常直接的影响,会影响业务负责人对业绩现状和团队努力的认知、对驱动因素的深层次思考,进而影响其对业务方向的长期判断。
这里面,数据产品经理是极其重要的承载环节,他们直接决定了业务负责人和分析团队的同事对于数据的获取速度、获取准确度及获取方式。数据产品经理是企业数据化战略的重中之重。
数据产品经理是个年轻的职业,是伴随大数据技术的成熟而诞生的。数据产品经理的职责是围绕数据构建解决方案,从获取数据的埋点到数据治理,从数据提取到数据可视化,从数字营销到广告,从搜索到千人千面的推荐,从风控到规划,从预测到AI。
01 大数据岗位工作内容
首先,我给大家科普一下企业从数据储存到数据应用,这个过程涉及的工作内容和角色。
1、业务系统的后端开发
如果是数据产品的话,我们是以业务需求为出发点去做一些产品的应用。在做数据项目的整个过程中接触的基本上大概是以下几种岗位:首先是业务系统后端的数据,这块其实就是从数据存储到数据应用,它属于最开始的一个角色就是业务系统的后端开发,一般都是java开发。
2、数据库运维
我们从整个数据链条上来看,这个数据过来以后要入到业务库里。就是数据库运维这个岗位,它主要是去配置服务器资源,然后去管理数据库 。
3、数仓开发、数仓建模
再到后面可能就是去数据中心里面,数据中心就会设置一些像数仓开发、数仓建模。从数据链条层面来看,这个数据进入到库里面我们就开始去用了,但是用之前需要对数据进行整理、加工,做一个整体的数据管理。
这块用建模,通过逻辑模型、数仓模型,这种星型或者雪花型的模型,然后给它落到库里、落到数仓的层面这个表里,在通过对这些数据的整合、加工后,可能它是一些不够实时或者是离线性的数据。
4、大数据开发
我们在做运营的过程当中,可能会涉及像用户行为、新增注册用户这种从第三方渠道抽过来的这种投放数据,这些属于比较实时的数据,这些数据可能就需要用到大数据开发,从kafka里面直接消费数据。
5、数据分析师
和业务接触比较近的像数据分析师,也是我们从数据存储到应用整个链条里面的一个环节,我们需要把这些数据呈现给业务方,因为数据从我们应用开始往前,全都是属于存储,像采集、数据加工这种层面。那么业务这块儿,数据分析师是作为从底层的数据到数据真正能够体现它价值的这样一个桥梁。
数据分析师这个岗位主要就是从我们已经建好的数仓里面,或者是有一些分析师也会从底层的数据库里面去取数据,经过数据分析去加工业务模型、数据分析模型,然后做一些统计分析、预测预警,这是数据应用层面的一个岗位。
6、数据产品经理
那么数据分析师做的时间很长以后会发现,其实他所输出的一些内容是会给他提高效率的这样一个工具,他也会使用像Tableau这种第三方的数据分析工具。那么这些工具是什么呢?就是作为数据产品经理来做的事情,我们去给他搭建这样一套工具。
我们的目的就是使企业里面人人都是数据分析师,降低数据的使用的门槛,提高数据使用效率。这个是作为数据产品经理最基础的、核心的工作。
后面随着岗位的不断的升级,我们会发现除了去做一些辅助决策层面的内容这种工具性的东西以外,还有一些已经开始驱动业务了,就是它本身已经变成业务了。这对数据产品经理来说是升级的一个过程。
去从事数据层面的工作,基本上你后面所接触的岗位大概也就是这些内容,可能还会有运营,运营人员的这个角色会很多,如果作为分析师可能也会挂到运营团队下面,也有可能会挂到数据中心层面去支持整个公司的运营。
02 数据产品的3个阶段
1、基础
很早之前会有一些像GA这种商业型的数据产品,它是去做流量分享的。对于国内来说,数据产品是有几个等级的。
基础的数据产品,可能入门大概有两三年,或者三、四年左右这样一个时间,基本上是去接一些业务部门的需求,当然你自己可以从底层把数据取出来,也可以通过项目管理的方式,毕竟我们是产品经理,所以很多时候项目推进、项目管理也是我们这个核心的职责之一,这些数据产品它可能就是去规划一些明细的数据查询的平台,这块也能够支撑你去做三到四年左右的一个时间。
对于数据产品本身来说没有核心的能力的提高,只不过就是花这么长时间去了解公司的核心业务。当业务提出非常细节化需求的时候,知道从哪一个底层把数据提供过去,然后你也可以能够满足通过搭建一套基本的BI查询工具,能够让业务方、需求方自己动手去操作,实现数据的探索,可能有同学没有入门数据产品会觉得这不就是数据产品的核心工作内容,其实这个只不过是最基础的本职工作。
2、中级
当你做的时间稍微长一些把这些基础掌握的差不多了,这个时候你可能就会到了所谓的中级数据产品。你可能会接触大量数据分析层面的事情,也要做决策、策略,你可能就会深入到具体的业务流程里面,而不是被动地去接一些数据分析的需求。
深入到具体业务流程里面,就会发现从数据应用层面来说,你是可以驱动业务的,你给业务赋能到你本身能够驱动业务,作为业务的一个非常重要的环节,这时候你可以去做精准推送、交叉分析、漏斗分析、转化分析等等这些带有分析模块的产品、平台。
当你把这个分析的模型也摸透了以后,你可能就会反过来,作为数据应用这样一个角色,能不能真真正正的给公司带来一定的价值,所以你就会通过大数据能力去做一些像个性化推荐这种运营策略。
之前像app的首页排版基本上都是运营人员自己去排、自己去设计的,但是通过你的个性化标签,比如分析模型也好,搭建底层的数据平台也好,你会发现可以把用户做这种动态的标签、用户行为采集等等都有,这些底层的支持去做数据驱动的核心的指标都有了,你就能够非常清晰的把驱动做个性化推荐这一套流程逻辑给它串联起来,这个时候你实际上已经真真正正的嵌入到业务核心流程里面,并给公司带来一个非常高的转化、点击率,相当于说你已经成为企业里面核心的人员,而不是仅仅属于支持层面人员,这个是属于中级产品了。
3、高级
再往后你就会发现公司里面的业务已经不能满足你对职业的规划、对你未来发展的支持。因为你做得再好其实也是在一个非常固定的业务模式下面去搭建数据应用,所以后面你就会不断地思考、去拓展、去想作为数据产品后面的发展方向。再往后发展数据产品可能就会偏向于从最顶层的数据应用层面下沉到最底层,去了解数据的本质、去了解底层数据的一些核心内容。
比如有的高级数据产品可能就会去做数据管理、底层搭建,从非常底层的数据层面去做,甚至去搭大数据的组织架构;也有的数据产品就会发展到另外一个方向,比如创业去做数据驱动层面,自己搭建一套商业模式,像抖音推荐、短视频推荐,其实它核心就是我们对数据深层次的应用和思考。
有两条线,一个是越往底层去搭建数据,思考数据底层的核心本质,去做数据管理。另外一层就是自己去搞一些新的商业模式,从数据层面去创新。这个大概就是数据产品整体的一个发展。
03 数据产品设计的5个步骤
对于产品设计来讲,我们将它抽象成了五个步骤:
- 面向什么用户和场景
- 解决什么问题/带来什么价值
- 问题的分析思路是什么
- 需要用到什么样的指标
- 这些指标该怎么组合展现
1、面向什么用户和场景
任何产品设计均需要明确面向的用户和场景,因为不同用户在不同场景下打开你产品的姿势也大不相同。
- 不同用户有不同的价值。这个方法主要面向第一类即企业内部产品。这里并不主张职位歧视,只是从数据能产生的价值来看,高层的一个正确的决断可以节省下面无数的成本。
- 不同层级用户关心的粒度不一样,永远要提供下一个颗粒度的分析以及可细化到最细粒度的入口。数据分析本质上就是不断细分和追查变化。
- 不同类型的用户使用数据的场景不一样,要围绕这些场景做设计。要了解自己的用户,必须和他们保持长期有效的沟通。如我们的PM,每周都会有和销售和客户沟通的习惯,而且每位PM入职后,必须兼职一段时间的客服。只有这样,PM才能更好的了解用户以及他们的使用场景,设计出更好用的产品。
2、解决什么问题/带来什么价值
这本质上是要明确产品满足了用户的什么需求。但凡需求,均有价值和优先级。
- 首先判断核心需求是什么,可用 Demand/Want/Need 方法分析。用户来找你要可乐 (Demand),如果你没有可乐就无法满足用户。但其实他只是要解渴 (Want),需要的只是一杯喝的东西就够了 (Need)。
- 其次判断需求的价值,可用 PST方法分析。P:x轴,用户的痛苦有多大;Y轴,有多少用户有这种痛苦;z轴:用户愿意为这付出多少多少成本。相乘得出的结果才是这个需求的价值。
3、问题分析思路是什么
明确了问题后,应该通过什么样的思路进行分析?需要明确以下原则:
- 数据产品经理一定要有数据分析技能,才能更好创造更大的数据价值
- 数据产品设计理念,应从总览到细分,并且不断对比
- 总览应提纲挈领,简明扼要,让用户先了解当前发生了什么事情和问题的大概方向。不要让用户一进来就扎进无尽的细节中
- 细分应该提供足够丰富的维度便于分析。每次细分必须带着指标下去,所有分析的结果必须可以落实到动作执行,并与业务紧密相关
- 数据本身没有意义,数据的对比才有意义。数据产品的核心就是把这种对比凸显出来。既需要丰富的产品设计经验,也需要深刻的业务理解能力和数据分析能力。
4、确认数据是否准确完备
分析思路需要相应的数据支撑,即使是用户画像的算法类产品,也必须有足够的准确数据做支撑。在确认的过程要注意以下两点:
- 数据的完备性提前明确所有需要的数据是否已经准备完全。数据就像水面上的冰山,展示出来的只是很小的一部分,它的采集,清洗和聚合才是水面下 98% 的部分。所以如果需要的数据没有采集或没有经过清洗的话,会让整个工期增加了极大的不稳定因素。
- 数据的准确性在埋点采集的时代里,这绝对是个遇神坑神的大坑。很多时候临到使用,才发现这个埋点的方式一直都是错误的。或者发现这个指标计算的方法没有把某种因素排除掉。这种情况在企业内部类产品比较常见。因为部门众多口径繁杂,一不小心掉进去了,就别想爬出来了。
所以,一个优秀的产品经理想要跟Facebook一样做到Data Driven,必须首先做到数据的完备和准确,埋点是必须要解决的痛点。
5、选择什么样的产品形态
常见的数据产品形态有:着重于数据呈现的有邮件报表类,可视化报表类,预警预测类,决策分析类等;着重于算法类的用户标签,匹配规则等等。
如可视化报表类跟大家分享下:
1)指标的设计
首先需要明确什么类型的产品适用什么样的指标,如电商最核心的是订单转化率,订单数,订单金额等,对于社交网站来讲则是日活跃用户数,互动数等。
- 逐层拆分,不重不漏。即MECE 原则。如将订单金额拆成订单数单均价,订单数也可以往下细分出用户数人均订单数,不同的用户还会拥有不同的人均订单数,一层层往下分拆
- 确保指标能明确表达含义,为上层的分析思路提供依据
- 明确指标定义,统计口径和维度
2)指标的呈现
指标的呈现说白了,就是数据可视化。这对数据产品经理来说极为重要。它并不只是UI设计师的工作,因为它涉及到别人怎么去理解你的产品和使用你的数据。一方面需要阅读相关专业的书籍,另一方面,是要去观察足够多的产品,看他们是如何实现的。这里有一些通用的规则可以和大家分享:
- 同时着重展示指标不超过7个,5个比较合适
- 在设计指标的展现时,要明确指标之间的主次关系
- 几种图表形式的使用建议:趋势用曲线图,占比趋势用堆积图,完成率用柱状图,完成率对比用条形图,多个指标交叉作用散点图。为合适的指标选择合适的形式很重要。
04 胜任数据产品经理的3大能力
基于各大厂的招聘要求和工作职责,对各技能标签整合聚类,我们发现数据产品经理的能力模型,除了普通产品经理的基础技能外,数据能力、业务抽象理解能力、项目协调管理能力尤为重要。
1)数据能力的要求
对于数据产品经理而言,数据能力是一套从公司商业竞争策略到一线业务运营的分析方法。基于这套方法,数据产品经理可以将公司从上至下不同的业务放进同一个模型中来分析,从而帮助决策层通过数据快速的定位问题。
这要求数据产品有非常强的数据敏感性和数据思维——包括指标字典设计、埋点设计、数据生产相关知识、数据分析等。当然,基础的工具技能包也是必备的——如SQL、Excel、Python等数据处理常用工具的熟练掌握 。
2)业务抽象理解能力的要求
业务抽象理解能力,数据产品经理最终的目标是让数据自我表达,为业务提供基于各类日志的,从报表到智能预测工具套件。一方面产品要不断从各个业务汲取和整合各类数据;另一方面要将数据通过各种工具稳定、快速地表达出来,让业务方可以简单快速的从数据获取 insight 。
为了做到这一点,产品经理必须具备业务抽象理解能力:懂得如何将难懂的数据从相对封闭的业务中抽象出来,以服务的形式向业务方开放,最终形成从数据供给到数据应用的闭环 。
3)项目协调管理等软技能的要求
数据产品面临的是极为复杂的数据流和业务流的集合,为了做出一张数据完备、系统稳定、查询快速的报表系统,产品经理需要从底层的日志开始整理,梳理各个数据处理过程 。
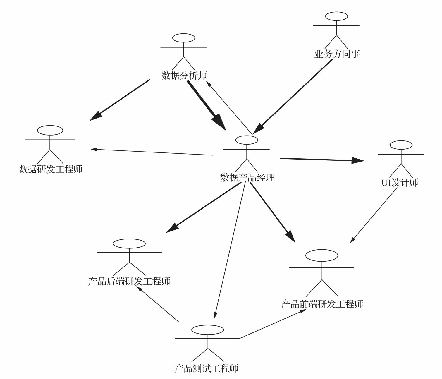
因为处理逻辑的原因,数据系统的研发通常时间周期很长,而业务对数据的需求通常是要么没有,要么就是疾风骤雨般不讲道理地来了。在这个过程中,数据产品经理和工程师、业务方的协调推进是十分具有挑战性的——既需要逻辑抽象和数据思维的硬实力,又需要沟通协作的软技能,这可能是数据产品经理最有挑战的地方。
文章来源:https://blog.csdn.net/jane9872/article/details/129155681
本文来自互联网用户投稿,该文观点仅代表作者本人,不代表本站立场。本站仅提供信息存储空间服务,不拥有所有权,不承担相关法律责任。如若转载,请注明出处:http://wed.xjx100/news/2857.html